
教育部中外语言交流合作中心(以下简称“语合中心”)启动2024年国际中文教育志愿者报名工作。现将有关事项通知如下。
一、报名时间
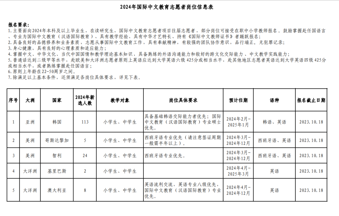
根据岗位要求,不同国别志愿者岗位分批截止报名,具体时间如下:第一批岗位须在2023年10月18日前完成报名,纸质材料提交时间不晚于2023年10月18日。第二批岗位须在2023年11月3日前完成报名,纸质材料提交时间不晚于2023年11月3日。第三批岗位须在2024年2月29日前完成报名,纸质材料提交时间不晚于2024年2月29日。具体岗位报名截止日期见下图。



二、报名对象
省内2024年本科及以上毕业生、在读研究生、国际中文教育志愿者项目往届志愿者、大中小学在职教师。
三、报名条件
1.具备良好的品德修养和业务素质,志愿从事国际中文教育工作,具有奉献精神,有较强的团队协作意识,品行端正,无犯罪记录;
2.身体健康,具有良好的心理素质和适应能力;
3.掌握中文、中华文化、当代中国国情和教学理论基本知识,具备熟练的外语沟通能力、较好的跨文化交际能力和中文教学实践能力;
4.普通话达到二级甲等水平,原则上赴欧美和大洋洲地区的志愿者英语应达到大学英语六级425分或相当水平,赴其他岗位志愿者英语应达到大学英语四级425分或相当水平,或者熟练掌握赴任国语言;
5.原则上年龄在22至50周岁之间;
6.鼓励掌握赴任国语言、专业为国际中文教育(汉语国际教育)、具有教学经验或中华才艺特长、持有《国际中文教师证书》者踊跃报名。
除满足以上基本条件,还须满足各岗位具体要求,详见岗位信息表。
四、报名流程
1.申请人登录“中外语言交流合作中心项目管理平台”(https://pmplatform.chinese.cn),选择“国际中文教育志愿者服务平台”登录,完成网上报名,并准备纸质材料。
2.申请人将纸质材料提交所属学校审核,具体请见申请材料清单。
3.各有关单位审核申请人材料,并在审核表上签字,加盖公章。
(1)高校申请人(含学生及教师)由学校负责人在审核表上签署审核意见、签名、并加盖学校公章。
(2)中小学申请人(中小学教师)先由学校负责人在审核表上签署审核意见、签名、并加盖学校公章。再由学校按照属地管理原则,提交申请人材料至所属区县(含)及以上教育行政部门复核,由教育行政部门负责人在审核表上签署复核意见、签名、并加盖单位公章。
4.各单位在报名截止前将纸质材料报送至四川省教育对外交流中心。高校申请人材料由学校主管部门(国际交流合作处或人事处)统一报送,中小学申请人材料由当地教育行政部门统一报送。
纸质材料接收地址:四川省成都市锦江区锦兴路16号609办公室
5.依据语合中心岗位要求对申请人材料及资格进行审核。符合选派条件的申请人按流程上报,不符合选派条件的申请人予以淘汰。申请人可通过项目管理平台自行查阅审核状态。
五、选拔
经语合中心审核通过的志愿者候选人将参加语合中心统一组织的选拔考试,主要考察其专业知识、教学技能、跨文化交际能力、外语沟通能力和心理素质等。第一批岗位选拔考试预计在2023年11月上旬进行,第二批岗位选拔考试预计在2023年11月下旬进行,第三批岗位选拔考试预计在2024年3月下旬进行,具体安排另行通知。
六、培训
语合中心将根据选拔考试成绩,并参考外方意见,确定参加储备培训人员名单。储备培训将根据项目需要分期分批进行,具体安排另行通知。
七、录取
语合中心将根据候选人选拔考试和培训考核成绩及外方确认最终岗位数量,确定志愿者录取名单。
八、派出及留任
志愿者派出时间由各岗位具体要求和实际情况决定,任期通常为一学年。如外方提出需求,履职考评合格的志愿者可申请留任,原则上同一国家任期不超过三年。派出前,由推荐单位与志愿者签署《国际中文教育志愿者出国任教协议书》。
九、待遇
志愿者的生活津贴、住宿、保险、国际旅费等待遇按照国家有关规定执行。完成任期且履职考评合格的志愿者可根据《教育部办公厅关于做好普通高等学校毕业生赴国外担任汉语教师志愿者服务期满相关工作的通知》(教学厅〔2012〕3号)享受相关优惠政策。
十、其他
1.建议申请人报考前全面了解目的国国情和岗位要求,在与家人充分沟通、理性评估基础上,自愿参与项目。
2.除因赴任国突发重大自然灾害、战争或重大疫情,志愿者个人家庭发生重大变故、个人健康出现无法赴任的情况等客观原因外,原则上参加培训并最终被录取的志愿者应遵守项目流程,按计划派出。派出单位应为志愿者按期派出提供必要支持和帮助。
3.项目可能因目的国相关政策、任教机构岗位变动、重大突发事件等客观因素发生调整,最终派出以实际情况为准。
| ||||||
07-23 四川文化艺术学院校长龚珍旭获...人民网连接:四川文化艺术学院校长龚...
07-22 四川文化艺术学院参与主办20...7月18日下午,由中国国际科学技术...
07-19 喜报 | 四川文化艺术学院网...7月14日,由教育部思想政治工作司...
07-18 成都文化艺术科技城(四川文化...1.项目基本情况1.1业主单位:四...
07-18 成都文化艺术科技城(四川文化...1.项目基本情况1.1业主单位:四...
07-18 成都文化艺术科技城(四川文化...1.项目基本情况1.1业主单位:四... |
© 2025 四川文化艺术学院 Sichuan University of Culture and Arts. All Rights Reserved. 学校国标代码:14043 | 蜀ICP备18013756号
四川文化艺术学院就业工作监督举报电话:0816-6357158 就业举报邮箱:2483455709@qq.com 技术支持:四川省教育信息化与大数据中心(四川省电化教育馆)
